-
关于卫生健康“十五五”规划纲要有这些部署
3月13日,《中华人民共和国国民经济和社会发展第十五个五年规划纲要》全文播发。“十五五”规划纲要主要阐明国家战略意图,明确政府工作重点,引导规范社会主体行为,是“十五五”时期我国全面建设社会主义现代化国家的宏伟蓝图,是全国各族人民共同的...
2026-03-17
-
2026年云南旅游报价参考东帆国旅定制路线轻松规划完美假期
随着2026年旅游市场的逐步升温,云南依然是无数游客心中的首选目的地。面对即将到来的假期,如何规划一场既省心又高性价比的云南之旅?很多游客在搜索“纯玩旅游公司哪家好”时,往往会被网络上五花八门的报价弄得眼花缭乱。作为深耕云南旅游多年的资...
2026-03-17
-
更多纤维 更慢升糖! 奈雪“纤Studio”全国首店落地深圳人气爆棚
3月13日,奈雪的茶全国首家纤Studio全新店型于深圳海岸城正式开业。作为品牌深耕健康茶饮赛道与场景创新的双重标杆门店,该店以 “更多纤维、更慢升糖”为核心产品价值,独家首发“低GI&多纤”系列健康新品。凭借精准的健康消费需求洞察与极...
2026-03-17
-
重庆落实“健康第一”:实行“双盲”体质抽测
AG真人平台官网3月12日,重庆市深入落实“健康第一”工作部署暨2026年学校体育卫生艺术国防教育工作会议举行,为新一年全市学校体育卫生艺术国防教育划下重点。 当前全市儿童青少年近视率、超重肥胖比例仍居高不下,学生心理问题检出...
2026-03-16
-
君乐宝董事长魏立华建议:将学生奶纳入公共教育服务实现义务教育阶段普惠覆盖
AG真人网站 今年政府工作报告明确提出,要围绕“十五五”时期的目标任务,深入推进健康中国建设,并特别部署了优化“一老一小”服务等25项重点工程。作为健康中国战略的重要组成部分,儿...
2026-03-16
-
春启中国·江西脉动|代表热议“营养师进校园”江西是这样作答!
“师傅,今天这个盐线时许,南昌一中的食堂后厨正忙碌着,国家注册营养师王沐瑶拿着量勺,凑在灶台边跟厨师“讨价还价”。这一幕,是南昌一中推行“营养师进校园”制度的日常缩影。 ...
2026-03-15
-
全文|十五五规划纲要
中华人民共和国国民经济和社会发展第十五个五年(2026-2030年)规划纲要,根据《中共中央关于制定国民经济和社会发展第十五个五年规划的建议》编制,主要阐明国家战略意图,明确政府工作重点,引导规范社会主体行为,是“十五五”时期我国全面建...
2026-03-15
-
新华社受权播发“十五五”规划纲要
AG真人网站AG真人网站 新华社北京3月13日电 新华社受权于13日全文播发《中华人民共和国国民经济和社会发展第十五个五年规划纲要》。十四届全国人大四次会议3月12日表决通过了关...
2026-03-15
-
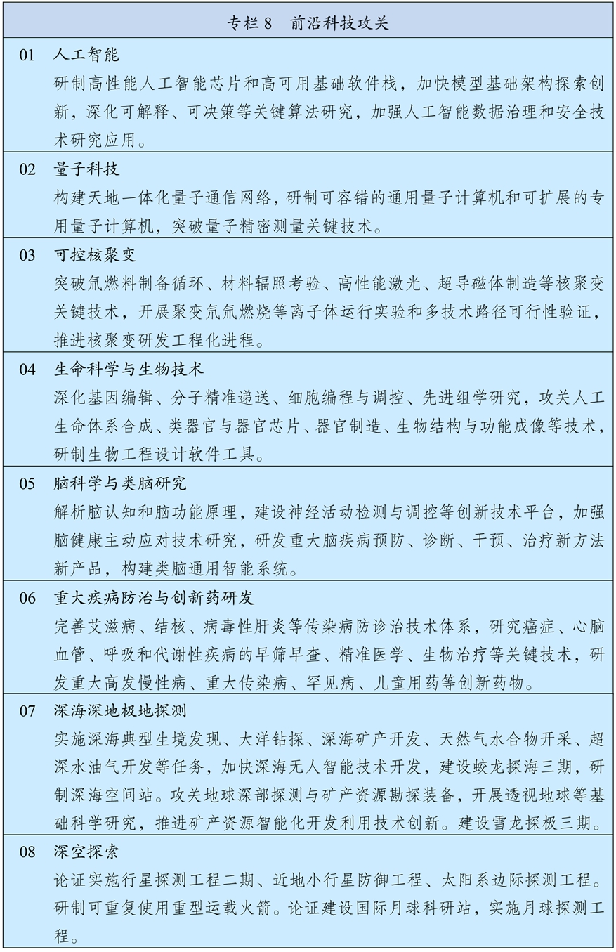
“十五五”规划纲要(第七至十二篇)
坚持开放合作、互利共赢,稳步扩大制度型开放,建设更高水平开放型经济新体制,推动共建“一带一路”高质量发展,拓展国际循环,以开放促改革促发展,倡导平等有序的世界多极化、普惠包容的...
2026-03-15
