国民身体健康是民族昌盛和国家富强的重要标志。新中国自成立之初就关注居民营养状况,尤其是改革开放以来,随着经济水平的提升,逐步实现了“吃得饱、吃得好”的历史性成就,同时在食品安全领域,基本实现了“从农田到餐桌”全过程质量安全控制。为满足人民群众日益多元的消费需求,十九大报告提出实施健康中国战略,让老百姓从“吃得饱、吃得好”向“吃得营养、吃得健康”转变,但当今国民营养呈现出部分人口营养不良与营养过剩问题并存的情况。大食物观把人民群众“吃得更营养健康”放到重要的战略位置上,若要实现全面提高人口健康素质,就要树立和践行大食物观,落实营养立法,实现在法治化轨道上运行我国营养工作。
河南财经政法大学经济法学院的尚毓嵩、刘宝建*通过对我国营养立法进行梳理,借鉴国外营养立法经验,提出我国营养领域专项立法的条件已经成熟。在制度表达上,营养立法应是《食品安全法》的补充和完善,是《营养改善工作管理办法》的上位法,其内容应加强对重点人群的营养保障与干预、建立国家营养改善工作制度和工作体系、构建营养领域市场监督管理框架与治理规则、重视食育工作及加强营养宣传等。
营养立法是国家采取行动预防与治理营养相关问题疾病,提升公众的营养意识,不断提高我国居民的身体素质及健康状况的顶层设计,不仅关系到人民群众的幸福感与获得感,更直接关系到人民群众的身体健康与生活状态。因此营养立法对推动营养工作的规范发展,满足人民对美好生活的期待具有重大意义。我国虽未出台专项的营养法,但党和国家历来高度关注国民健康,在不同时期以各种政策文件的形式指导营养健康工作的发展。早在1922年党的第二次全国代表大会上已经将保护劳动者健康和福利写入党的纲领,1931年秋创办《健康报》普及健康防病知识,即使在长征途中仍未中断出报。1949年9月《中国人民政治协商会议共同纲领》提出“推广卫生医药事业,并注意保护母亲、婴儿和儿童的健康”,到1982年《宪法》第十四条“在发展生产的基础上,逐步改善人民的物质生活和文化生活”,2004年3月《中华人民共和国宪法修正案》(2004年)正式将“国家尊重和保障人权”载入宪法,现行《宪法》第十四条“国家建立健全同经济发展水平相适应的社会保障制度”、第二十一条“鼓励和支持农村集体经济组织、国家企业事业组织和街道组织举办各种医疗卫生设施,开展群众性的卫生活动,保护人民健康”,确认了营养健康事业的重要程度和宪法地位,为营养立法提供了充分的法律依据。
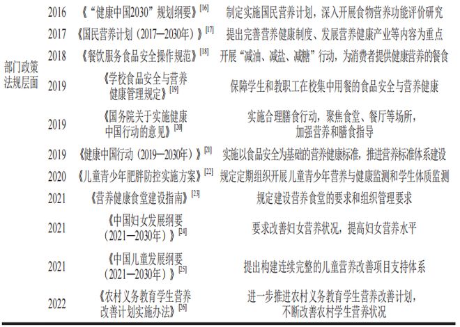
根据我国经济社会的不同发展水平,不同发展阶段所面临的不同营养问题,我国出台了一系列有关营养的政策和内容涉及营养健康的法律规范。以法律位阶为分类,我国营养领域相关立法呈现分散且杂糅的样态,主要体现为以下方面:1)国家立法层面的一般法律4 部。从立法形式和制度措施分析,营养领域相关的法律规范分散于这4 部法律之中;2)部门规章层面的法律规范有17 部。涵盖了营养、教育等不同领域,从不同方面、针对不同群体作出了细致的营养相关规定。
我国营养立法主要分为以下几个阶段:第1阶段是营养立法准备阶段(1980—2004年),为了预防和控制营养不良和相关疾病,增强中华民族的身体素质,我国营养学家于若木从20世纪80年代起就开始呼吁营养立法。在中国营养学会的倡导下,1985年原卫生部下发《关于加强临床营养工作的意见》的文件,明确了营养工作在临床医疗中的地位,对医院营养科的设置和人员配备作了规定。1988年在原卫生部指导下,由营养专业人员起草了《中华人民共和国营养管理条例》,就营养调查、国民营养改善及营养管理机构等作出了规定,但由于各方面的原因,该条例未被采纳执行。随后中国营养学会的沈治平、葛可佑等多名专家参与了《九十年代中国食物结构改革与发展纲要》的起草工作,为我国在20世纪90年代的国民营养改善工作提出了明确目标和具体措施,成为营养工作的一项重要政策。1993年国务院批示,由卫生部AG真人平台官网牵头组织,中国营养学会的陈春明、葛可佑以及中国农业科学院梅方权等为起草小组成员,参与起草《90年代中国营养改善行动计划》。经国务院批准,1997年12月国务院办公厅颁布《中国营养改善行动计划(1996—2000年)》。2001年在中国营养学会的主持下,组织营养专家再次进行营养立法提案的启动工作。2002年通过葛可佑、翟凤英等多位营养学会的专家联络全国各地的政协、人大代表,向全国政协和人大进行营养立法的提案。这一阶段以学术探讨和辅助推进营养工作为主,尚未形成系统性政策支持。
第2阶段是营养立法启动阶段(2004—2012年)。2006年营养条例工作被列入卫生部立法工作项目。2007年《营养改善条例》经过卫生部部委会讨论,报请国务院立法计划,标志营养立法首次进入政府工程。2009年7月政策法规委员会组织专家召开关于营养条例的工作会议,会议进一步明确了2009年营养立法工作的目标和规划。2010年8月3日,原卫生部出台《营养改善工作管理办法》,并于2010年9月1日起实施。卫生部营养标准专业委员会第二次营养标准评审会于2012年3月在京召开,通报2012年营养标准委员会的立项标准以及对2011年立项标准进行会议审查。
第3阶段是营养立法加速阶段(2012—至今),党的十八大以来,党中央始终把维护人民健康作为治国理政的基本要务,把维护人民健康摆在更加突出的位置。2014年10月,营养立法工作再次启动,原国家卫计委重启《营养改善条例》修订,委托中国营养学会及疾控中心开展多轮调研和专家研讨,形成条例报送稿。十八届五中全会将“健康中国”升级为国家战略,营养立法被提到更高地位。2017年《国民营养计划(2017—2030年)》将立法列为重点任务,明确到2030年建成健全的营养法规标准体系。此阶段营养相关内容通过分散立法模式逐步融入《食品安全法》《基本医疗卫生与健康促进法》等法律,如营养标签、特殊人群膳食标准等,形成间接规范框架。党的二十大报告指出“把保障人民健康放在优先发展的战略位置,完善人民健康促进政策”。2023年国家卫健委再次回应国民营养立法“利国利民”的人大代表提案,将继续研究可行性并积极推进立法进程。党的二十届三中全会《决定》提出“实施健康优先发展战略”。我国营养立法工作在国家政策推动下逐步深化,呈现出“政策先行、立法探索”的特征。
党的十九大报告提出实施健康中国战略,加快营养立法,是依法推进国民营养改善、实现健康中国战略目标的重要保障。我国现有的食品安全法规仅保障了食品卫生方面的安全问题,但并未提及食品营养方面的安全问题。通过上文做出的梳理可以发现,我国营养立法存在以下问题:
1)立法层级低,缺乏强制力与协调性。相较于食品安全、传染病防控等直接威胁到公共安全的问题,营养问题的社会关注度较低,这也导致了营养立法外在推动力不足。首先关于营养工作方面的法律规定大多分散于《食品安全法》《基本医疗卫生与健康促进法》和国务院印发的规划纲要中,尚未形成专项法律体系,导致缺乏协调性。其次,营养工作具有多部门交叉属性,需要卫生健康部门、农业农村部门、食药品监督管理部门等的协同推进,但多部门权责交叉缺乏统一协调机制,导致执行缺乏强制力。最后各部门制定的规章针对的重点人群不同,规章之间缺乏统筹整合,不能做到对现有营养问题的全覆盖,也不能实现从“被动应对营养问题”到“主动规划全民健康”的转型。
2)公众营养意识不足,立法参与度低。《2024年中国居民健康素养监测情况》通过对覆盖31 个省份的15~69 岁常住人口进行调查显示,2024年我国居民健康素养水平达到31.87%,较去年提高2.17%。监测数据显示,城市居民健康素养水平为34.74%,农村居民为29.11%;东、中、西部地区居民健康素养水平分别为34.98%、31.48%和27.27%。监测结果表明,居民健康素养水平与区域经济状况呈显著正相关,但该差距正逐步缩小。此外,城乡居民基本知识和理念素养水平为44.46%,健康生活方式与行为素养水平为34.45%,基本技能素养水平为28.67%,有较大提升空间。尽管营养与健康日益受到社会关注,但国内公众的营养意识仍然相对薄弱,表现为对日常饮食的营养搭配与科学认知脱节,营养知识和理念能有效指导营养健康行为。《中国居民营养素养年度报告(2023)》显示,被调查对象在营养素养认知领域的达标率为99%,在营养素养技能领域的达标率为77.1%,营养素养技能水平相对较低。只关注健康不关注营养的这种意识,导致公众在营养立法过程中的参与度不高。公众主动了解、关注并参与营养相关法律制定与讨论的意愿和行动均较为缺乏,从而影响了营养立法的关注度和外在动力。营养并非是在解决了“有饭吃”问题的基础之上才要关注,相反,营养工作其实应该走在“吃饱饭”之前。
3)营养工作资源投入不足。有学者提到一种早期的认知,“在多数政府部门领导人中对营养工作存在错误的认识,认为营养问题可以伴随着经济发展自然而然得到解决,不需要在此方面浪费人力物力,进行人为干预,也就谈不上营养立法”。该认识成为长期影响营养工作资源投入的关键制约因素,进而导致我国营养工作的资源投入呈现以下问题:1)资金投入不足。营养调查是了解国民营养与健康情况的基本方法,建国以来我国于1959年、1982年、1992年、2002年、2010—2012年、2015—2017年进行了6 次全国营养调查,且多是以科研项目形式申请经费,缺乏常态化预算支持。发达国家的营养检测和营养改善被视作常规工作,由国家提供经费。2)人才培养不足,专业营养师数量严重不足,不能满足社会需要。早期人才培养体系不健全,国家缺乏统一的营养师资格认证标准和培训规范,也未纳入国家教育体系。中国营养协会于2021年发布的《我国注册营养师教育和发展报告》显示,已备案的注册营养师人数为7 307 人,注册营养技师人数为3 515 人。2022年两会期间,全国政协常委蔡威在提案中指出“日本专业营养师队伍高达30万 人,美国也有10万 人,而我国拥有生命科学相关背景、有营养相关工作经历的国家级注册营养师不足万人”,人才规模距离《健康中国行动(2019—2030年)》确立的到2030年每万人配备1 名营养指导员目标相距甚远。
步入社会发展新阶段,我国社会主要矛盾已转化为人民日益增长的美好生活需要与不平衡不充分的发展之间的矛盾。面对人民日益增长的营养健康需求,全民营养供需矛盾依然突出,营养保障在区域间和人群间的不平衡问题依旧存在。因此,营养立法不仅是响应“健康中国”战略的重要举措,更是解决当前营养不均衡、营养相关疾病高发等公共卫生问题的法治保障。营养立法的紧迫性和重要性日益凸显,成为促进国民健康福祉的关键一环。通过营养立法将明示国家和政府改善国民营养状况的立场和决心,破除部门协调不畅的桎梏,明确营养改善工作中相关人员的义务和责任,共同促进国民营养改善工作的顺利发展。
1)弥补现有法律体系的空白,促进营养工作的规范化与专业化。我国在营养领域的法律体系尚不完善,存在许多空白和漏洞。营养立法的出台能够填补这些空白,为营养工作提供明确的法律指导和规范。此外,营养立法能够规范营养工作的标准和流程,推动营养工作的长期发展。最后,营养立法还能够促进营养工作的专业化建设。通过立法手段,可以加强对营养师等营养专业人才的培养和考核,提升专业素养和技能水平,为公众提供更加专业的营养服务。
2)预防与控制营养相关疾病,实现营养健康问题由“被动应对”到“主动规划”的转型。营养立法要求建立完善的营养监测体系,定期对公众的营养状况进行监测和评估。这有助于及时发现营养问题,采取措施进行干预,从而预防营养相关疾病的发生。《中国居民营养与慢性病状况报告(2020年)》显示,中国成年居民超重肥胖率超过50%,6~17 岁的儿童青少年超重肥胖率接近20%,6 岁以下的儿童达到10%,如果能建立有效的监测体系,就能及时采取措施。其次,营养立法能够推广合理膳食和食育的理念。通过立法手段加强对营养产业的监管,确保食品中的营养成分符合健康标准。同时,还能够鼓励公众选择健康、营养丰富的食物,减少慢性病等营养相关疾病的风险。最后,营养立法还要求为公众提供营养指导服务。通过营养师等专业人员的指导,公众能够了解如何根据自己的身体状况和需求制定合理的饮食计划,从而保持健康的营养状态,预防疾病的发生。
3)应对公共健康危机,保障人民营养健康权益。营养立法为公众在营养方面的基本权利提供了法律保障。在公共健康危机中,如在疫情、自然灾害等突发情况下,能够确保公众获得必要的营养支持,避免因突发情况陷入营养困境。同时营养立法要求建立营养监测和应急机制,在公共健康危机发生时,能为政府和社会提供及时的数据和信息支持,帮助制定科学合理的应对措施,有效应对危机。最后,营养立法还能够提升公众对营养安全的认知和重视程度。通过立法宣传和教育,公众能够了解营养的重要性,形成健康的膳食习惯,从而预防营养问题发生。
营养不良是影响健康的主要因素,关心营养就是关心健康。国民营养状况是衡量国家综合国力与发展水平的一个主要标志。从全球视角来看,国家营养状况的持续优化与提升,实则有赖于健全的法律制度框架和完善的政策体系作为坚实支撑。美、日两国均形成较完整的营养法律法规体系,以推动并保障国民营养工作的开展,国民营养状况因为营养法律的实施得到了显著改善。
美国自1946年起就针对国民出现的普遍营养状况和特定人群营养状况制定了专门的营养法案。主要包括《国家学校午餐法》《儿童营养法》《营养标识和教育法》《膳食补充剂卫生与教育法》4 部法律,还有《新鲜水果及蔬菜计划》《妇女儿童与婴儿计划》《夏季食品服务计划》等一系列营养状况改善措施。这些法案把国民的营养保障纳入国家职责之中,明确了政府各方面的营养保障责任与主导义务。
日本1947年颁布了《营养师法》、1952年颁布了《营养改善法》、1954年颁布了《学校供餐法》、1958年颁布了《调理师法》、2002年颁布了《健康增进法》等法律,对国民健康工作做出了比较全面的规定,有效改善了国民健康状况。通过对美国和日本两国食物营养的发展历程和政策演进过程进行研究可以发现,根据不同阶段出现的问题及时出台相关法律制度,在提高居民食物营养水平方面中发挥了重要的作用。
作为立法的补充,制度可以快速有效地应对阶段性出现的问题,确保营养保障工作稳定的运行。美国食品与营养补助制度是一个为低收入家庭提供各种食品和营养服务,涉及政府部门、食品供应商和零售商等多方参与主体的复杂系统,如食品券计划就是缓解低收入群体饥饿和营养不良状况的特殊制度。该制度设置了一个低收入的“贫困线”标准,符合领取条件的美国公民和永久居民,可向政府申请食品券,人口数量不同的家庭每月能获得的食品券额度也不同。政府把每月的补贴额度打入食品券银行卡内,持卡人可在特定商店购买水果、蔬菜、肉类、奶类等食品,但不能用于消费烟酒等其他物品。在美国联邦政府先后采取的一系列济贫举措中,食品券项目对于解决美国低收入群体的温饱问题就产生了非常深远的影响。
日本的学校配餐制度同样起到了营养改善的作用。自1950年开始,日本逐步实现了以八大城市的小学生为对象的完全配餐制度,到1952年,已经完全实现全国范围内小学生的学校配餐。1954年日本通过《学校供餐法》,标志着学校供餐制度在全国正式确立,同时学校配餐也有了直接法律依据。随着日本经济的快速发展、美国援助和对该法的修改完善,日本儿童这段时期的身体素质显著提升,1961年时全国已有超过90%的学校提供学校午餐。在实施《学校供餐法》过程中,日本政府注意到学校供餐影响了国民的饮食习惯,因此将供餐纳入到教育环节,使儿童在学校能学习有关食物的知识,提升了日本供餐制度的定位。如今,日本供餐制度内涵在与时俱进的逐渐丰富,其作用已经不单是改善儿童身体素质与营养状况,还发挥了食育的重要作用。
营养工作需要政府发挥主导作用,但也离不开公众参与。在公共治理的语境之下,实现治理目标的手段已经不全部是命令和控制式的管制方式,而是强调公共主体与私人主体之间的对话、协商并进而协作,从而通过多种治理手段共同实现治理目标的过程。如德国很早就意识到营养与饮食关乎个人成长与国家前途,所以德国家庭已养成日常咨询营养师的习惯。德国营养师规模基本能满足社会需要,还会通过专题节目等不同渠道普及营养知识。日本营养协会于1926年成立,成立之初就服务于应对社会疾病。日本1947年制定了《营养师法》,规定指定机构需根据人数规模和餐份设定营养师数量,其中医院、职工食堂等必须有营养师,学校供餐须由营养师管理对学生营养进行监测。
目前我国尚缺乏相关营养立法,营养制度也有待健全,使得营养工作的实施与推进,面临着制度保障缺失及长期推进机制不健全的困境。美日等国家采取的营养立法综合措施为我国营养立法工作提供了有益的借鉴。
1)践行大食物观:从食物安全到营养安全的战略升级。新的发展阶段,面对人民群众丰富多样、营养健康的食物需求,亟需升级食物安全战略。食物安全是民生基础,大食物观是对食物安全内涵的深化。2025年中央一号文件强调“构建多元化食物供给体系。践行大农业观、大食物观”,旨在推动粮食安全保障从食物安全到营养安全的战略升级,满足国民健康营养需要。从食物供给数量方面来看,我国已提供稳定的粮食供应和丰富的食物品类,但国民的膳食习惯也会导致潜在的营养问题。现阶段的食物消费,既不利于推行健康中国战略,又加大食物安全供给保障的压力。新的发展阶段,中国需要新的食物安全战略提升国民营养水平并采取系列政策措施加强农业与食物安全和营养的联系。营养立法可加强农业生产、食物安全和营养的联系,实现粮食保障从食物安全到营养安全的战略升级,引领食物产业发展和国民食物消费习惯。
2)政策推进:立法进程加速与法规体系完善。近年来学生营养立法成为重点,2021年国务院印发《中国儿童发展纲要(2021—2030年)》,提出推进实施儿童营养改善项目,2022年七部门印发《农村义务教育学生营养改善计划实施办法》,提出落实部门责任,加强学校食堂供餐管理。明确了政府部门、学校、企业各方的责任,学校供餐制度逐步完善。我国对特殊人群、公众、生产企业、餐饮行业等进行了不同的法律规定,营养工作不断完善。从国家层面看,现行将营养相关规定分散在《食品安全法》《反浪费法》等法律中,为营养专项立法奠定了基础。2023年国家卫健委在答复人大代表时,列举了营养工作的立法情况,并表示“将深入研究立法可行性,积极推进立法进程”。随着立法进程加速与法规体系的完善,营养立法的制定迈入新阶段。
3)社会健康目标的深化:倡导健康生活方式。目前我国居民肥胖和超重问题日益突出,体质量异常通常会诱发其他严重疾病,已经成为重大公共卫生问题。为加强慢性病防治,国家卫健委等16 个部门开展“体重管理年”活动,制定《“体重管理年”活动实施方案》,普及健康生活方式,减少因肥胖导致的慢性病发生。同时国家也在加强普及营养知识,一方面借鉴传统饮食文化,倡导居民形成健康的生活方式;另一方面,广泛介绍国际公认的膳食经验,鼓励居民形成平衡膳食模式。此外,通过在学校加入饮食教育,我国的食育工作也在稳步推进。营养立法有了社会层面的现实需求与实践基础。
营养立法符合党和国家的健康中国战略目标与“以人民为中心”的执政理念,制定营养立法的时机和条件已较为成熟。
《立法法》第七条强调“立法应当从实际出发,适应经济社会发展和全面深化改革的要求”,第十四条明确指出“授权立法事项,经过实践检验,制定法律的条件成熟时,由全国人民代表大会及其常务委员会及时制定法律”。从《立法法》这两个条文看,显然营养立法是符合立足实际、适应经济社会发展的要求,同时一系列有关营养健康的政策也证明营养立法是经过实践检验的。需要注意的是,营养健康领域有大量的政策规划,是由党和政府依据每个时期的特殊国情与条件综合考量出台的,用来指导营养健康事业发展,改善国民营养状况。这些政策规划具有鲜明的针对性、阶段性和灵活性的特征,已经在过去相当长的时间里指导营养工作,弥补营养立法缺位的作用。相较于法律的稳定性与程序的严密性,国务院颁布的政策往往可以采用较为灵活的方式,这使得政策能够迅速响应新问题、新挑战,又可以根据社会发展的需要以及党执政目标的调整而及时变化。应注意的是,政策的灵活性也可能导致政策的不稳定性和不可预测性,因此需要将经过实践检验和需要长期坚持等成熟的政策经过立法程序审议表决,上升为严肃、权威的法律。
营养立法具有批判和继承的双重逻辑。营养立法既是对当前全国营养工作立法实践问题的批判反思,也是对现有政策法规进行统合、细化与完善。选择适宜的立法类型,是营养立法的必要前提。当今,营养立法的思路有3 种:1)由政府部门继续推进已经实施的《营养改善工作管理办法》,该规章经过反复论证框架已接近成熟,完善后可以衔接好现行的营养政策,提高立法工作效率;2)为了节约立法资源和维护《食品安全法》权威性,在《食品安全法》中增加一些营养条款;3)由全国人大出台营养法,直接上升为专项法律作为促进全民营养工作发展的法治保障。现有的研究从国外营养立法介绍、我国营养立法建议等不同方面为营养立法作出了理论贡献,但对于立法模式的选择、立法路径的相关探讨和分析尚显匮乏。
全面审视上述3 种立法模式,《营养改善工作管理办法》作为位阶较低的部门规章,难以适应健康中国战略的全部需要。《食品安全法》新增营养条款,与营养工作的全面性也有差异。因此,制定专项营养立法作为营养健康领域综合性、基础性法律,不仅可以作为原则性要求将营养问题纳入其他政策以统筹考虑,还可以对全民营养工作提供更细化、全面的条款,为全民营养工作提供长久运行的法治保障。从部门规章层面上升到法律层面,是通过法治手段改善国民营养状况,也是实现国家治理体系和治理能力现代化的必然要求。同时,营养立法并非需要从零开始着手,而是有大量的政策和条例作为基础,因此营养立法的制定已经具备了立法上的正当性、科学性和可行性。党的二十大报告指出,要完善以宪法为核心的中国特色社会主义法律体系,加强重点领域、新兴领域、涉外领域立法。目前来看,文化、生态、教育等领域已经出台多项法律,营养立法已经滞后。当前我国营养立法律体系尚未形成,亟需解决“有法可依”的问题。对此,我国营养立法工作应实行“三步走”,即第1步先制定营养法律;第2步再逐步制定完善单行法形成营养法律体系;第3步将已有法律法规中涉及全民营养健康的规范进行整合优化,编撰营养法典。
营养立法的必要性和意义前文已详细论述,目前研究聚焦于制定什么样的法,即基本定位的问题。在建设法治国家过程中,国家为促进一些涉及国计民生的领域建设和完善,立法机关会为之提供法制保障,该立法类型就是促进型立法。相对于传统立法,它不以约束、义务、强制、处罚为主要内容,而将重心放在提倡、权利、鼓励、奖励。促进型法律规定重提倡性、促进型内容,而弱化强制性、管理性规定,强调的是多方的广泛参与。近年来,我国促进型立法大幅上涨,如全国人大常委会通过的《乡村振兴促进法》《促进科技成果转化法》《民办教育促进法》《基本医疗卫生与健康促进法》,地方层面的《上海市促进家庭农场发展条例》《上海市高等教育促进条例》等。当前推动营养立法出台对于推动营养健康领域发展,保障人们营养健康权益,具有深远影响。
关于立法体例的问题,由于营养工作需要联合卫生健康部门、教育部门、农业农村部门、财政部门、市场监管部门等多部门,同时还需要企业和公民的参与。换言之,营养立法无法被某个特定或单一的法律制度所涵盖,需要由不同性质的法律规范从多种角度进行全方位调整。所以,营养立法应当建立综合性的法律体系,由调整营养领域各种社会关系的法律规范共同构成制度体系。既要体现营养工作的制度个性,满足营养领域的特殊法律需求,又要衔接好相关法律制度。针对其综合性应采取“集中式”体例模式。此种模式由大量集中于该领域的、具有相对独立体系的专门性立法所构成。其结构的最大特点是强调专门立法的集中性与体系化。“集中式”体例模式往往先制定一个起统摄作用的基本法,然后制定一系列专项单行法律法规。“集中式”体例模式主要体现于营养领域需要建立的特殊法律规范和与其他法律部门交叉的一般法律规范,都集中于营养领域专门立法中。
厘清营养立法制定的模式体例后,需探究该法与现行《食品安全法》和《营养改善工作管理办法》的关系问题。营养立法或与《食品安全法》均由全国人大常务委员会制定,从效力层面看,两部法律为同一位阶。一部法律的立法依据,能否既规定根据宪法,又规定根据法律,这涉及宪法和法律的关系以及法律内部的位阶问题。《宪法》第十三条规定“国家尊重和保障人权”的规范内容是营养立法的最根本、最直接的依据,营养立法可以在总则中明确“根据宪法,制定本法”。如果营养立法在总则中强调“根据《食品安全法》,制定本法”,则《食品安全法》成为了营养立法的法律渊源,即前者是后者的上位法,具有优先效力。营养立法定位应是营养领域的纲领性法律,其余法律作为专项法律。从适用层面看,据《立法法》第一百零三条提出的“同一机关制定的法律、行政法规、地方性法规、自治条例和单行条例、规章,特别规定与一般规定不一致的,适用特别规定;新的规定与旧的规定不一致的,适用新的规定”,可以得出营养立法作为营养领域的特别规定与新的规定,如果对于同一问题与《食品安全法》出现规定不一致的冲突情况时,具有优先适用的效力。因此,营养立法与《食品安全法》的关系取决于法律创设时是否以后者为效力依据。《立法法》第九十九条明确规定“法律的效力高于行政法规、地方性法规、规章”,《营养改善工作管理办法》为部门规章,所以位阶低于营养立法。同时该条例内容应该被营养立法所吸收,在营养立法施行后废止。但通过其他领域立法经验来看,也可以将已有条例细化,辅助专项法律实施,如《民办教育促进法》与《民办教育促进实施条例》。
法律应当是科学的、体现真理的法律。营养立法内容设计应以问题为导向、调查研究为基础,着眼于社会需求,借鉴国际成功经验。其内容设计不仅要与该领域相关法律法规政策体系相协调,还应优化完善内部章节条款,以期做到能有效应对当下国民营养健康问题,规划指导未来营养工作。
基于我国现阶段出现的营养问题“双峰现象”和健康公平性需求,营养立法首先要着眼于特殊人群的精准化保障。我国现行和以往的政策也做到了对特殊人群的保障,如各个阶段的中国妇女发展纲要、中国儿童发展纲要和关于实施农村义务教育学生营养改善计划的意见等。从现行的《营养改善工作管理办法》第三十条“对灾区居民进行营养干预应当优先照顾儿童、孕产妇、老年人等。结合临床需要,对救治的伤病员进行营养干预”、第三十一条“鼓励社会力量资助贫困地区中小学校改善学生营养状况”,据此看出,特殊群体主要包括儿童、孕产妇、老年人、灾区居民、伤病员和学生。显然《营养改善工作管理办法》的特别保障条款所保障的范围有待扩充,一是扩充保障对象范围,将残疾人、低收入群体、慢性病患者等脆弱群体纳入保障范围;二是扩大保障力度的范围,将从应急状态下的营养干预转化为覆盖日常生活的持续性营养关怀。2016年《“健康中国2030”规划纲要》提出“突出解决好妇女儿童、老年人、残疾人、低收入人群等重点人群的健康问题”;2021年《国家人权行动计划(2021—2025年)》提出“完善对少数民族、妇女、儿童、老年人、残疾人等各类特定群体权益的平等保护”;2020年《中国居民营养与慢性病状况报告(2020年)》发布会提到“我国慢性病患者基数仍将不断扩大,同时因慢性病死亡的比例也会持续增加,防控工作仍面临巨大挑战”;2022年《“十四五”国民健康规划》提到“婴幼儿健康、妇女和儿童健康、老年人健康、职业健康保护、脱贫地区健康和残疾人健康”。上述政策文件强调了对残疾人、低收入人群和慢性病患者慢性病等特定群体的权益保障,加大对特殊人群的营养保障力度有助于实现健康中国战略目标。
营养改善工作是一项需要长期坚持不懈推进的工作,要保证健康中国战略的顺利推进,前提是建立完善的营养工作制度和工作体系。营养工作制度和体系建设是营养工作有效开展的基础,同时也是提高工作效率和工作质量的重要手段。首先需要通过立法做好顶层设计,建立以政府为主导,市场和社会共同参与的工作机制,提高政策制定的科学性与政策推行的效率。由于现代公共事务治理的复杂性、开放性以及相互关联性,多数行政领域的外部边界和内部分工都不可能绝对的泾渭分明,而是呈现出跨领域、跨部门、跨区域的特征。由政府牵头成立跨国家卫生健康部门、教育部门、农业农村部门等协调机构,负责制定营养政策与资源统筹,明确部门职责分工和协作方式。允许市场参与标准制定和监督管理,并充分利用先进技术打造“互联网+营养健康”的管理模式,提升营养政策法规实施的管理效率与服务质量,落实《关于促进“互联网+营养健康”发展的意见》。搭建线下听证会或线上意见征集等公众参与平台,听取行业协会、营养专家学者、医疗从业者等公众对有关营养法律政策的反馈诉求、营养人才的培养机制和营养工作的改进意见。共建共享是建设健康中国的基本路径,从供给侧和需求侧两端发力,统筹社会、行业和个人3 个层面,形成维护和促进健康的强大合力。其次,建立营养检测与数据驱动的决策体系。借鉴美国《全国营养监测及相关研究法》建立综合性营养监测系统,通过定期开展健康调查,汇总形成统一的国家营养数据库,以全面、动态了解国民营养状况,化解营养风险。最后加大资金支持力度,为建立健全营养工作体系提供有力保障。
营养产业作为我国经济社会发展的一个重要组成部分,对于提高居民的健康水平和生活质量具有重要意义。随着我国全面建成小康社会,居民生活水平逐步改善,对营养健康产品的需求也持续增长。规范营养领域市场,不仅是满足人民群众对美好生活的期待,也是践行以新质生产力推动行业高质量发展的需要。解决营养领域市场失序问题,要以市场监管为抓手,治理规则为支撑。首先厘清监管主体权责边界,避免重复监管与监管空白,以立法划定卫健委、市监局等部门职责。其次构建全过程监管规则,设定生产端营养标准与营养成分检测机制,规范流通过程的存储、运输环节。可引入第三方企业动态评分机制,对被监测到的违规经营的企业进行警告、降分等处罚;打造系统的营养信息管理平台,使之对接国家信用信息系统,实现共享数据资源,方便执法部门和公众及时获取相关的企业与产品安全警示信息。此外还可借助食品营养标签制度约束销售端的营养营销,食品营养标签制度的功能并不仅限于信息披露和知情权,在实现消费者知情权的同时,它也能够对生产者的生产行为产生倒逼效果。最后建立刚性约束与激励机制,通过“负面清单”制度惩戒违法企业,通过税收激励政策引导市场主体合规经营。
普及营养健康知识不仅能够促进营养工作的推进,也有利于居民形成合理的膳食习惯,改善营养状况。首先重视食育工作,加入食育条款。食育的开展不仅对国民,特别是中小学生的健康素质提升有重要作用,而且能促使其多种正确人生观的塑造。通过立法将食育纳入国民教育体系,提升全民饮食素养。其次要制定营养宣传的工作机制,使营养普及工作长期进行、顺利进行具有制度保障。最后,要提倡营养健康不浪费理念,深入理解和践行“大食物观”。除此之外,还有很多方面内容需要考虑,如完善营养法规标准体、加强营养人才培养与专业队伍建设,探索建立以食品安全和营养特定任务为导向,动员全社会广泛参与的人才集聚机制等。
健康是人类永远的主题,营养是健康的重要基础。科学合理的营养是推进健康中国战略的关键因素,而营养工作又面临着许多亟待解决的问题,因此当务之急就是抓住战略机遇,推动营养立法,以法治方式助力党和国家战略规划的实现。从而形成完善的营养法律体系,为我国营养工作长效运行提供有力保障,实现全面提高人口健康素质。
刘宝建,河南财经政法大学经济法学院(环境法学院)硕士研究生,河南商丘人,研究方向为环境健康法律与政策。参与国社科基金重大项目1 项、省部级项目1 项。
尚毓嵩,博士,河南财经政法大学经济法学院(环境法学院)讲师,河南南阳人。2020年7月博士毕业于中国政法大学环境与资源保护法学专业,2020年9月入职河南财经政法大学经济法学院,从事教学与科研相关工作。研究领域聚焦环境健康法律与政策、农业农村法,现兼任中国环境科学学会环境法学分会委员、河南省农业农村法治研究会副秘书长。
在《法学论坛》《中国政法大学学报》等核心期刊发表论文多篇,主持教育部人文社科项目、河南省哲学社会科学项目2 项,参与国家社科基金重大项目、重点项目、一般项目等多项课题,同时参与河南省人大、河南省生态环境厅、河南省水利厅、河南省住建厅等多项立法活动,撰写的研究报告多次获领导批示。先后荣获2019年度河南省社会科学优秀成果二等奖、2023年中国法学会环境资源法学研究会优秀论文奖、2024年度河南省高等教育教学成果二等奖。
实习编辑:安宏琳;责任编辑:张睿梅。点击下方阅读原文即可查看全文。图片来源于文章原文及摄图网
为汇聚全球智慧共探产业变革方向,搭建跨学科、跨国界的协同创新平台,由北京食品科学研究院、中国肉类食品综合研究中心、国家市场监督管理总局技术创新中心(动物替代蛋白)、中国食品杂志社《食品科学》杂志(EI收录)、中国食品杂志社《Food Science and Human Wellness》杂志(SCI收录)、中国食品杂志社《Journal of Future Foods》杂志(ESCI收录)主办,西南大学、 重庆市农业科学院、 重庆市农产品加工业技术创新联盟、重庆工商大学、重庆三峡学院、西华大学、成都大学、四川旅游学院、西昌学院、北京联合大学协办的“ 第三届大食物观·未来食品科技创新国际研讨会 ”, 将于2026年4月25-26日 (4月24日全天报到) 在中国 重庆召开。
特别声明:以上内容(如有图片或视频亦包括在内)为自媒体平台“网易号”用户上传并发布,本平台仅提供信息存储服务。
10月大男婴全身被扎针孔后就医?各方急寻;昆明市卫健委:警方已介入;墨江县多部门核查
U23亚洲杯决赛对阵:U23国足冲首冠 战卫冕冠军日本 24日23点打响
国家发改委:进一步清理消费领域不合理的限制措施 加快培育消费新的增长点
特朗普发了张图,加拿大、格陵兰和委内瑞拉都被涂上星条旗!加拿大:已模拟美军事入侵;美财长警告欧洲:不许关税报复
特朗普2.0之“重返白宫一周年”:他做了这些“加减法”,过半美国民众:表现失败
