“3分钟看直播、30秒下单、30天无效退款”——类似的“私域营养直播”几乎24小时循环。主播们口若悬河:
网络上,诸如此类的“营销大师”不计其数,然而,经不起推敲的信誓旦旦却暴露出大健康行业的困境——一些缺乏资质的“伪专家”给出的“健康指导”存在夸大疗效之嫌,更有甚者,可能危害消费者的身体健康。
8月29日,国家市场监督管理总局召开食品安全专题新闻发布会披露,2020年以来,市场监管总局依法查处“保健品”市场虚假宣传等不正当竞争案件6304件,罚没金额2.6亿元。
2017年6月,国家卫健委发布《国民营养计划(2017—2030年)》,它不仅将营养健康提升至国家战略高度,更系统性地勾勒出具体的“路线图”,提出了包括完善法规标准体系、发展食物营养健康产业等在内的七项具体实施策略。
《“健康中国2030”规划纲要》提出,到2030年,居民健康素养水平从现在的10%提高到30%。2020年,北京市启动健康北京行动合理膳食推广行动宣传,到2030年全市每万人配备1名营养指导员。以14.1亿人口为基数,这意味着全国需要14.1万名专业的“营养指导员”。
14.1万“营养指导员”目标,在庞大的市场需求面前可能只是“冰山一角”。国家目标与市场实际需求之间形成了巨大的“剪刀差”。这种供需的严重失衡直接催生了一个亟待填补的市场真空,孕育着巨大的商业机遇。
与此同时,随着国民生活水平持续提高和可支配收入增加,健康已成为国民最核心的消费诉求之一。居民对健康的投入不再仅限于“治病”,更延伸到“防病”、“保健”和“提升生活质量”层面,对专业、个性化营养健康服务的支付意愿显著增强。据《2024—2029年中国食疗养生行业发展趋势分析与未来投资研究报告》相关统计数据显示,2023年中国药食同源行业市场规模为372.63亿元,2024年第一季度市场规模已达122.54亿元,同比增长31.54%。
与旺盛且高支付意愿的需求形成鲜明对比的是,现有营养健康服务供给严重不足。《中华预防医学杂志》(2022)的研究指出,公立医院营养科的人均诊疗时长普遍不足5分钟。当前公立医疗资源紧张,市场供给也并未形成有效补位。相反,保健市场上虚假宣传不绝于耳,不符合市场资质的主体正在劣币驱逐良币。
在供给与需求触目惊心的“剪刀差”下,出台相关服务标准,整顿营养保健市场已经成为必然之举。
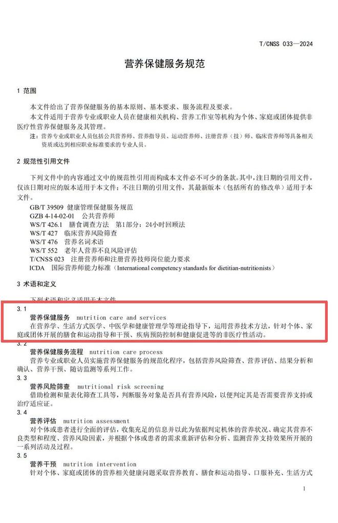
2024年12月16日,中国营养学会发布《营养保健服务规范》(以下简称“规范”),规定了营养服务的营养专业人员要求、营养服务要求、服务内容、服务流程及要求等,并给出了各项营养服务收费指导等,标志着营养保健服务行业进入了规范化、标准化发展的新阶段。
该规范明确给出了营养保健服务的定义:在营养学、生活方式医学、中医学和健康管理学等理论指导下,运用营养技术方法,针对个体、家庭或团体开展的膳食和运动指导和干预、疾病预防控制和健康促进等的非医疗性活动。
“民以食为天”,一日三餐作为人们获取营养的最重要方式,自然也是营养保健服务的重要切入口。在营养保健服务中,膳食处方被视为一个尤为重要的部分。在营养保健市场飞速发展的当下,食疗健康作为一条细分赛道,正成为一个巨大的风口。
规范中也明确了膳食处方是“由营养医师、临床营养师或注册营养师等具有资格的专业人员根据个体或患者的营养健康状况、疾病类型和生化指标等制定的,以食物、保健食品、特殊膳食用食品等为主,形成有计划的科学食谱设计或膳食搭配的指导方案。”
该定义强调了开方人的资质、开方依据、处方的组成内容等部分,在这一定义的明确下,网络上诸多信口开河的所谓“营养食谱”被打出了膳食处方行列,为食疗健康赛道的健康发展订立了新的规则。
随着《营养保健服务规范》的落地,营养健康服务的边界和价值定位正在被重新定义。行业内部一个清晰的生态分工格局正在形成:
其中,公立医疗体系其核心职责与优势在于“疾病治疗”和“安全兜底”。医院营养科主要服务于已病患者,提供与临床治疗紧密结合的、基于医疗场景的营养支持。
而专业营养服务机构则填补了公立体系之外的需求空白——覆盖“预防(未病)- 干预(欲病/慢病风险)- 康养(愈后/健康促进)”的全周期健康管理场景。在“未病先防”成为全民共识的当下,消费者对营养健康服务的需求已从泛泛的“少吃多动”口号,精细到对“每日盐摄入克数、运动步数目标、血糖动态曲线”等具体指标的个性化指导。这种需求颗粒度的急剧提升,要求供给端必须具备提供高频次、精细化、长周期陪伴服务的能力。这正是专业营养服务机构的核心战场。
长轻营养便是专业营养服务机构的典范。截至2025年9月,长轻营养累计服务用户超500万,客户遍布370余所城市。
其依靠人才密度、技术壁垒以及优质服务构筑起了护城河——长轻不仅拥有 800 余名全职持证营养师,多位营养师手握2个以上健康管理相关的专业证书;此外,其不久前与首都医科大学宣武医院医生联合发表的研究登上《国际临床研究杂志》,证实了“4816营养食疗体系”的有效性,为慢性病患者提供了切实可行的膳食管理新方案;在人才和技术之外,其更建立起完备的营养食疗5S服务体系,把“遵医嘱”升级为“长期陪伴”,极大提升了客户依从性。
越来越多像长轻营养这样的专业营养服务机构证明:当专业深度转化为用户体验的“颗粒度”,食疗健康就不再是“卖食谱”的低门槛生意,而是可持续积累数据资产、形成网络效应的升级服务。随着其“营养师团队+技术中台+服务标准”三位一体的生态成型,正在重新定义这个赛道的价值坐标——从“卖产品”到“卖长期健康股权”,这或许才是万亿食疗市场真正的打开方式。AG真人网站
