鱼油是从多脂鱼类中提取出的油脂,富含二十碳五烯酸(EPA)和二十二碳六烯酸(DHA)等多种n-3系列多不饱和脂肪酸(n-3PUFA),是人体必需不饱和脂肪酸的重要来源之一。EPA有助于清除血管中的代谢废物、增强血管弹性并提升机体免疫力,因此被誉为“血管清道夫”;DHA常被称为“脑黄金”,哺乳期女性适量补充DHA有利于胎儿脑细胞的增殖与发育,而婴幼儿摄入DHA则有助于提升认知功能与记忆能力。
根据鱼油中Omega-3脂肪酸的载体形式不同,鱼油产品主要可分为三类:TG型(甘油三酯型)鱼油、EE型(乙酯型)鱼油以及rTG型(再酯化甘油三酯型)鱼油。
根据既定应用领域及质量标准,鱼油产品可划分为食品级、药品级和饲料级三大类别:食品级鱼油主要用于膳食补充剂及功能性食品领域,如作为鱼油软胶囊、婴幼儿配方奶粉等的功能性配料,具有辅助调节血脂、促进婴幼儿神经系统发育等保健功效;药品级鱼油专用于医药制剂生产,可制备含EPA和DHA的处方药物,对心脑血管系统疾病、神经系统疾病治疗及抗炎具有显著临床价值;饲料级鱼油则作为动物营养强化剂,广泛应用于畜牧及水产养殖饲料,其Omega-3多不饱和脂肪酸是关键营养组分,能显著提升养殖幼体成活率,并有效改善肉质品质及毛皮健康状况。
我国鱼油行业起步相对较晚,历经40余年发展,已从初期缓慢成长阶段迈入近年来的快速扩张阶段,产业整体迎来重大变革,当前正处于显著的上升发展期。
鱼油行业产业链上游主要涉及渔业捕捞、水产养殖及原料初加工环节,为鱼油生产提供丰富的海洋鱼类资源,主要包括鳀鱼、沙丁鱼、金枪鱼等优质原料。
中游环节聚焦于鱼油的专业化提取与精深加工,通过先进的提取工艺及专业设备实现鱼油的高效分离,并采用精炼、脱臭、脱色等精细化处理技术,显著提升鱼油的品质指标与纯度水平。同时,基于市场需求,该环节还会科学配比添加维生素E等抗氧化剂,有效增强产品的氧化稳定性和货架期表现。
下游环节涵盖鱼油终端产品的多元化生产与市场化销售,产品形态包括软胶囊、液态油剂、粉末制剂等多种剂型,广泛应用于膳食营养补充剂、功能性食品、医药制剂及水产饲料等多个细分领域。
随着居民生活水平的持续提升和健康管理意识的不断增强,人们的健康需求已从单纯的疾病治疗逐步转向疾病预防和主动健康管理。科学、优质的膳食营养补充已成为大众维护健康的重要方式。鱼油因其天然富含EPA(二十碳五烯酸)和DHA(二十二碳六烯酸)这两大关键活性成分,其保健功效获得广泛认可,现已成为全球消费者高度青睐的膳食补充剂品类之一。
在众多鱼油产品中,鱼油软胶囊凭借其精准的剂量控制、便捷的服用方式、良好的生物利用度,以及有效保护鱼油活性成分免受氧化等核心优势,已成为当前市场的主流产品形态,并获得了较高的市场认可度和消费者美誉度。据统计,2024年全球深海鱼油软胶囊市场规模达8.76亿美元,预计到2031年将增长至12.57亿美元,2025-2031年期间复合年增长率预计将维持在约5.4%的水平。
功能性食品指具调节生理功能、属普通食品范畴的产品。鱼油富含Omega-3脂肪酸,是核心营养强化成分,主要载体包括鱼油凝胶糖果、强化乳制品等。鱼油凝胶糖果以鱼油为基础,添加明胶、果糖等,改善口感、掩盖腥味,适合儿童等人群。部分品牌通过微胶囊化等技术将鱼油融入酸奶等乳制品,方便补充Omega-3。其中DHA对婴幼儿脑眼发育重要,中国营养学会建议婴幼儿配方奶粉DHA含量达总脂肪酸0.2%-0.5%,鱼油作为重要DHA来源已广泛应用于婴幼儿配方食品。
心血管疾病长期威胁中国居民健康,发病率和死亡率居高不下,血脂异常是核心诱因之一。《中国血脂管理指南(2023年)》显示,中国成人血脂异常患病率超35%,综合管理方案受关注,Omega-3脂肪酸被证实可降甘油三酯、抑制低密度脂蛋白胆固醇形成。国际上,美国FDA已批准多款处方鱼油用于降甘油三酯、降低心血管风险;我国此前处方鱼油用药空白,近年逐步改善,2021年6月国为制药“立乐欣”获批,2023年4月,“欧玛可”作为目前唯一原研进口鱼油类的口服处方药物宣布上市。
在人口老龄化加剧及居民健康消费升级的双重驱动下,鱼油作为优质功能性膳食补充剂的市场需求保持稳健增长。其中,食品级与药用级鱼油凭借其卓越的营养密度及明确的保健功效,正获得越来越多注重健康管理的消费者的优先选择。
在监管政策日趋严格与核心技术迭代的双重作用下,技术储备不足、成本控制能力较弱的中小型企业逐步退出市场,行业资源加速向具备规模化生产能力、掌握高纯度精炼技术及国际权威认证的头部企业集聚。受食品级与医药级鱼油需求爆发式增长的催化,这一集中化进程将持续深化,未来行业有望形成覆盖研发-原料控制-精深加工-品牌运营的全产业链竞争格局,具备垂直一体化布局能力的企业将在高端市场占据主导地位。
伴随消费者对鱼油产品功效认知的深化,其对产品纯度指标、安全性保障及功能稳定性的要求显著提升,倒逼企业持续强化研发投入与技术创新。当前行业聚焦于分子蒸馏、超临界CO₂萃取等尖端分离技术,以提升鱼油有效成分纯度并有效控制重金属及环境污染物残留;同时通过微胶囊包埋、纳米乳化等递送系统优化技术,针对性解决鱼油腥味问题,增强产品氧化稳定性,最终实现口感改善与生物利用度的双重突破。
全球鱼油行业与渔业资源分布相关,主产区包括秘鲁、智利、北欧、北美、中国等,北美占精制鱼油市场份额约35%。核心厂商如Triple Nine等五大企业占全球约17%份额,市场较分散。
中国鱼油生产较落后,产量低且多用于化工、饲料,保健品用粗制鱼油占比小、质量不足,近年进口量上升,市场由Swisse、GNC等外资品牌主导。
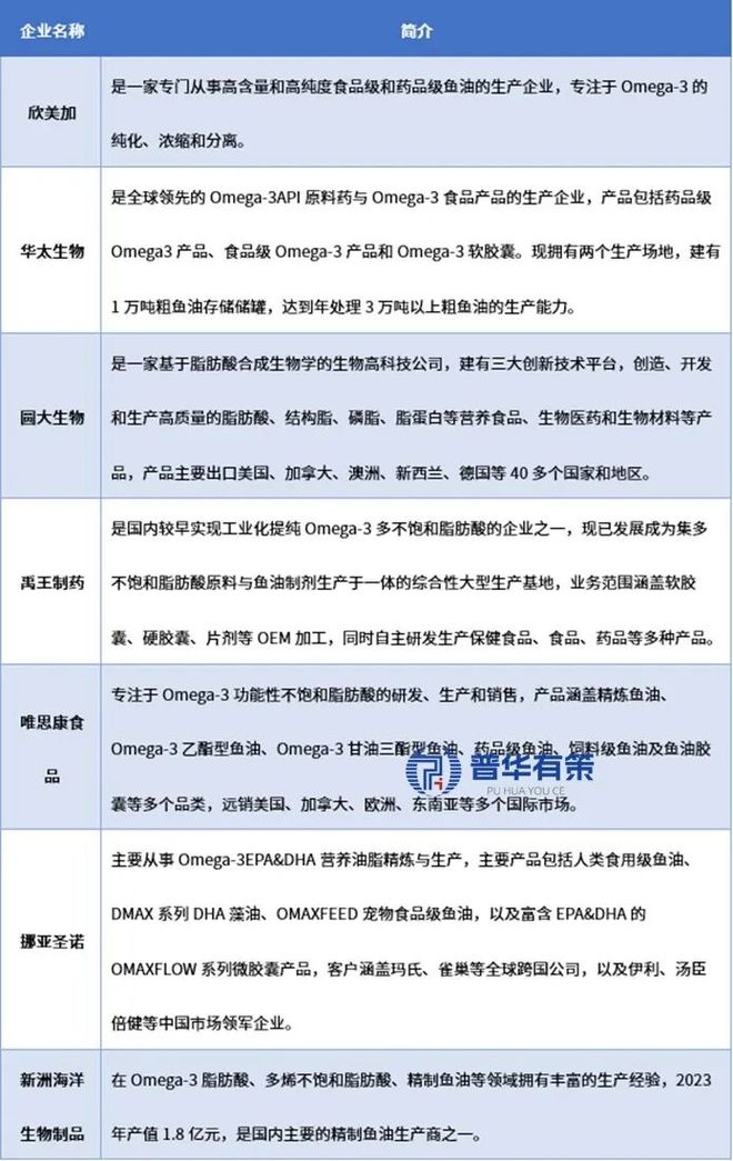
中国精制鱼油生产商主要分布在江浙、福建、山东等沿海地区,而四川则主要生产药用级等高纯度鱼油。在食品级鱼油领域,市场竞争较为分散,品牌众多。成都圆大生物科技有限公司、山东禹王制药有限公司、江苏唯思康食品科技发展有限公司、挪亚圣诺(太仓)生物科技有限公司、安徽省新洲海洋生物制品有限公司等本土企业在鱼油精炼及终端产品开发方面具有较强的技术实力和市场影响力。在药品级鱼油领域,“四川德阳造”鱼油已成行业标杆,四川欣美加生物医药股份有限公司、德阳华太生物医药有限责任公司等都是其中的代表性企业。
《“十五五”鱼油行业细分市场调研及投资战略规划报告》涵盖行业全球及中国发展概况、供需数据、市场规模,产业政策/规划、相关技术、竞争格局、上游原料情况、下游主要应用市场需求规模及前景、区域结构、市场集中度、重点企业/玩家,企业占有率、行业特征、驱动因素、市场前景预测,投资策略、主要壁垒构成、相关风险等内容。同时北京普华有策信息咨询有限公司还提供市场专项调研项目、产业研究报告、产业链咨询、项目可行性研究报告、专精特新小巨人认证、市场占有率报告、十五五规划、项目后评价报告、BP商业计划书、产业图谱、产业规划、蓝白皮书、国家级制造业单项冠军企业认证、IPO募投可研、IPO工作底稿咨询等服务。(PHPOLICY:GYF)
特别声明:以上内容(如有图片或视频亦包括在内)为自媒体平台“网易号”用户上传并发布,本平台仅提供信息存储服务。
哈马斯:不会离开自己的土地!约6000人被埋加沙废墟下,还有至少7000个失踪案
2026款比亚迪海豹05DM-i上市,换电子怀挡,续航提升,售7.98万元
专精特新、小巨人、制造业单项冠军市场占有率证明数据佐证,研究报告、可研报告、专项调研
Intel Max/Flex GPU被放弃!最新XPU Manager已不再支持
《炉石传说》国服周年庆制作人访谈:更多的好戏还在后面/
主站 商城 论坛 自运营 登录 注册 《炉石传说》国服周年庆制作人访谈:更多的好戏还在后面 ...AG真人官方入口AG真人官方入口
