AG(中国官方网站)真人-控股有限公司

『新闻中心』 获取AG真人最新动态,包括公司战略、行业合作等,实时更新健康产业趋势,为企业及用户提供前沿资讯。

重磅!2025年中国及31省市轻食行业政策汇总及解读(全)

2025-09-21  

  AG真人中国轻食行业政策演变历经四个阶段:2016年前以国家战略引导,奠定健康饮食基调;2017-2018年地方政策落地,明确减盐等量化指标;2019-2023年政策细化,聚焦食品标识与餐饮标准,推动行业规范化;2024年至今则全面推进体重管理,构建全链条体系,强化产业规范与监管。

重磅!2025年中国及31省市轻食行业政策汇总及解读(全)(图1)

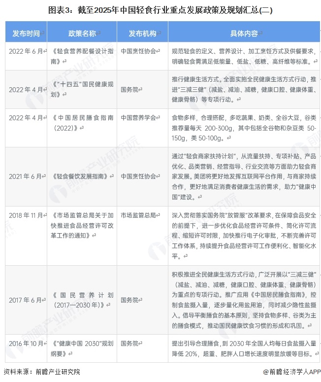
  自2016年《“健康中国2030”规划纲要》起,国家持续出台政策推动健康饮食,围绕“三减三健”、合理膳食、体重管理等核心,明确食物搭配、热量控制、营养摄入等要求,2021-2022年中国烹饪协会规范轻食标准并扶持商家,2025年进一步通过专项方案和指导意见支持轻食等新业态,同时优化食品经营许可流程,全方位助力轻食行业发展。

重磅!2025年中国及31省市轻食行业政策汇总及解读(全)(图2)

重磅!2025年中国及31省市轻食行业政策汇总及解读(全)(图3)

  2022年6月2日,中国烹饪协会发布《轻食营养配餐设计指南》,明确了轻食的定义与内涵,并对其营养设计、加工烹饪方式和供餐等进行指导,进一步规范产品特征描述。

重磅!2025年中国及31省市轻食行业政策汇总及解读(全)(图4)

  国家卫生健康委印发了国内首部肥胖多学科诊疗的权威指南《肥胖症诊疗指南(2024年版)》,指南特别提出了医学减重膳食,医学减重膳食是为了满足肥胖症患者的基本能量需求和减重需求而采取的调整营养素比例的膳食方式,主要包括限能量饮食、高蛋白饮食、轻断食模式、低碳水化合物饮食、低脂饮食、代餐饮食等方式。

重磅!2025年中国及31省市轻食行业政策汇总及解读(全)(图5)

  国家级政策从三方面影响轻食行业:一是明确标准规范,推动行业向标准化、专业化发展;二是提供补贴、认证等支持,降低企业成本并吸引更多参与者;三是通过主题宣传提升公众认知,拉动消费需求,助力行业规模扩张。

  从各省市的轻食发展规划来看,各省份多通过出台国民营养计划、健康餐饮及 “体重管理年” 等政策,聚焦 “减盐、减油、减糖”,明确摄入量目标,倡导健康饮食与体重管理,推进营养健康餐饮场所建设,规范食品标识,助力轻食产业发展。

重磅!2025年中国及31省市轻食行业政策汇总及解读(全)(图6)

  更多本行业研究分析详见前瞻产业研究院《中国健康服务行业市场前瞻与投资战略规划分析报告》

  同时前瞻产业研究院还提供产业新赛道研究投资可行性研究产业规划园区规划产业招商产业图谱产业大数据智慧招商系统行业地位证明IPO咨询/募投可研专精特新小巨人申报十五五规划等解决方案。如需转载引用本篇文章内容,请注明资料来源(前瞻产业研究院)。

  更多深度行业分析尽在【前瞻经济学人APP】,还可以与500+经济学家/资深行业研究员交流互动。更多企业数据、企业资讯、企业发展情况尽在【企查猫APP】,性价比最高功能最全的企业查询平台。

  :本报告前瞻性、适时性地对健康服务行业的发展背景、供需情况、市场规模、竞争格局等行业现状进行分析,并结合多年来健康服务行业发展轨迹及实践经验,对健康服务行业未...

  如在招股说明书、公司年度报告中引用本篇文章数据,请联系前瞻产业研究院,联系电话:。

重磅!2025年中国及31省市轻食行业政策汇总及解读(全)(图7)

重磅!2025年中国及31省市轻食行业政策汇总及解读(全)(图8)

  前瞻产业研究院中国产业咨询领导者,专业提供产业规划、产业申报、产业升级转型、产业园区规划、可行性报告等领域解决方案,扫一扫关注。

  重磅!2024年中国及31省市面粉行业政策汇总及解读(全) 推动行业升级与整合

  重磅!2024年中国及31省市丙烯酸行业政策汇总及解读(全)政策推进行业绿色发展

  重磅!2025年中国及31省市阀门行业政策汇总及解读(全)行业政策推动高质量发展

上一篇:中国体改研究会换届迎来第五任会长丨时政周报
上一篇:去新疆旅游8天路线规划+避坑指南新疆乌鲁木齐报名八日游多少钱

猜你喜欢

  • 2025年营养与健康学术会议在深圳召开 以营养为基石促进全生

    2025年营养与健康学术会议在深圳召开 以营养为基石促进全生

      营养是推动全生命周期健康和社会发展的重要基石。为深入贯彻落实《国民营养计划》和《中国食物与营养发展纲要(2025—2030年)》的战略部署,促进营养与健康领域的学术交流,助力实现全民营养健康目标,中华预防医学会营养与健康分会于6月14日在广东省深圳市召开2025年营养与健康学术会议。与会专家围绕国内外营养与...
  • 百位营养师、权威机构联合推荐 奈雪发起鲜果茶「不加糖天然营养

    百位营养师、权威机构联合推荐 奈雪发起鲜果茶「不加糖天然营养

         速途网6月25日消息(报道:李楠)今日,奈雪的茶“2025健康升级发布会”在京举办,奈雪联合新华网603888)、农业农村部食物与营养发展研究所及百位专业营养师共同发起鲜果茶「不加糖天然营养+」计划。遵循该计划中「营养食材+新鲜现制+低卡控糖」的轻...
  • 技源集团周京石:以创新定义膳食营养补充产品

    技源集团周京石:以创新定义膳食营养补充产品

      AG真人网站   “现代人追求健康长寿,一方面需要科学地对健康问题‘寻根问因’、精准干预;另一方面需要对健康风险早查早筛、‘治未病’,在这个过程中营养素可以发挥重要的价值,提升广大消费者的健康水平。我们是一家专业从事膳食营养补充剂产品研发、生产、销售的国...
  • 十堰市郧阳区教育局本级郧阳区2025-2028三个学年度学校

    十堰市郧阳区教育局本级郧阳区2025-2028三个学年度学校

      AG真人AG真人   十堰市郧阳区教育局本级郧阳区2025-2028三个学年度学校食堂和农村义务教育学生营养改善计划所需成品粮、成品食用油和鲜鸡蛋采购项目招标公告   郧阳区2025-2028三个学年度学校食堂和农村义务教育...

手机扫一扫添加微信