,率先实现人工智能与科技、产业、消费、民生、治理、全球合作6大重点领域广泛深度融合,,智能经济核心产业规模快速增长,人工智能在公共治理中的作用明显增强,人工智能开放合作体系不断完善。
到2030年,我国人工智能全面赋能高质量发展,新一代智能终端、智能体等应用普及率超90%,智能经济成为我国经济发展的重要增长极,推动技术普惠和成果共享。
到2035年,我国全面步入智能经济和智能社会发展新阶段,为基本实现社会主义现代化提供有力支撑。
《意见》的发布,标志着一场国家战略层面的系统性、全方位的人工智能行动拉开序幕。
《意见》中多次提及AI在医疗保健、生物科技等前沿交叉领域的应用,成为加速形成新质生产力、改善民生福祉的核心抓手。
《意见》指出:加速科学发现进程。加快探索人工智能驱动的新型科研范式,加速“从0到1”重大科学发现进程。加快科学AG真人官方入口大模型建设应用,推动基础科研平台和重大科技基础设施智能化升级,打造开放共享的高质量科学数据集,提升跨模态复杂科学数据处理水平。强化人工智能跨学科牵引带动作用,推动多学科融合发展。
随着2024年诺贝尔物理学奖、化学奖相继花落人工智能和人工智能生命科学领域,我们正身处一场由AI引领的科学革命之中。
越来越多的学者认为,科学研究范式已经从实验观察、理论推导、模拟仿真、数据驱动演进到AI驱动的“第五范式”。
未来,AI有望深入原子、分子、细胞等多尺度生命系统,实现从精准解析预测到生成式设计再到发现流程重构的全链条创新,为生命科学带来范式级的突破,重塑行业创新格局。
AI加速生命科学创新已吸引众多产业参与方投身其中,以晶泰科技、百图生科、剂泰科技、百奥几何为代表的一批专业公司正在快速崛起。
《意见》指出:支持智能化研发工具和平台推广应用,加强人工智能与生物制造、量子科技、第六代移动通信(6G)等领域技术协同创新,以新的科研成果支撑场景应用落地,以新的应用需求牵引科技创新突破。
据统计,我国先进生物制造产业规模已达上万亿元,生物制药、生物材料、生物能源、生物化工、新型食品制造等重点领域展现出广阔的发展潜力和空间。
不过,目前生物制造发展还面临一些关键瓶颈,包括规模化生产工程挑战,生产成本相对较高,产品质量和一致性控制难提升等。
而AI的出现,为生物制造带来强大的技术手段,两者的深度融合助推行业智能化发展,为上述痛点带来创新、高效的解决方案。
近日,工信部正式印发了《人工智能在生物制造领域典型应用案例名单(第一批)》,涉及昭衍生物、北京诚益通、天鹜科技、迪必尔生物、元构生物、百图生科、智峪生物、常州新一产、创健医疗、力文所、赛业百沐、涌源合生、海斯夫生物等企业。
《意见》指出:探索推广人人可享的高水平居民健康助手,有序推动人工智能在辅助诊疗、健康管理、医保服务等场景的应用,大幅提高基层医疗健康服务能力和效率。
面向大众的AI健康助手正迅速发展,未来有望成为人们获取医疗服务的首选入口。
目前,市场上已有多款产品崭露头角,例如蚂蚁健康助手AQ、讯飞晓医、夸克健康管家、春雨医生慧问AI、京东康康和字节跳动小荷AI医生等。
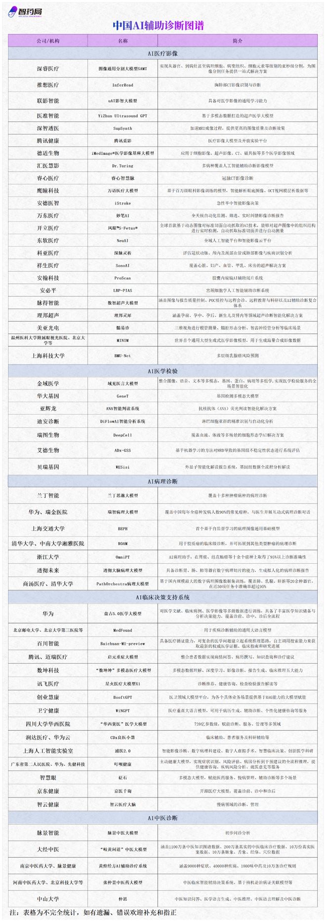
而据智药局统计,已有超过60家企业发布辅助诊疗相关模型,具体可以分为AI医疗影像、AI医学检验、AI病理诊断、AI临床决策支持系统(AI+CDSS)和AI中医诊断五大类。
健康管理:智能可穿戴设备和健康助手能够实时监测用户健康数据,提供个性化的健康建议和风险预警,帮助居民进行更科学的自我健康管理。
医保服务:人工智能可以优化医保审核流程,打击欺诈行为,提高医保基金的使用效率。
《意见》指出:加快人工智能驱动的育种体系创新,支持种植、养殖等农业领域智能应用。
科学家现在能够借助AI工具,对海量的基因组、表型和环境数据进行高效分析,可以精准预测基因型与表型之间的复杂关联,快速识别出最具潜力的基因组合,从而大幅提升育种的精准度和效率。
由潍坊现代农业山东省实验室、北京大学现代农业研究院和中国移动联合发布的育种大模型(BreedingGPT),为跨物种的精准设计育种提供了全新的技术路径和平台工具。
中国农业科学院与百图生科合作开发的“智能育种知识助手”成功将酶相关信息的获取从天级缩短到分钟级,使得研发效率明显提升。
上海人工智能实验室联合多家单位,推出生物育种领域首个自主科学发现系统“丰登·基因科学家”,在它的辅助下,科研人员在主粮作物中成功发现了数十个此前未被报导的基因功能,并获得实验证实。
中国科学院自动化研究所和中国科学院生物遗传与发育研究所联合研发了面向现代温室的育种/制种流程加速的全自动化方法与机器人系统,大幅降低育种成本、缩短育种周期、提高育种效率。
人工智能不仅在基础研究层面加速科学发现,也在应用层面通过自动化、智能化工具显著提升效率,为农业现代化和粮食安全贡献着关键力量。
《意见》指出:加快人工智能与元宇宙、低空飞行、增材制造、脑机接口等技术融合和产品创新,探索智能产品新形态。
AI的强大算法可以对脑机接口收集到的海量、嘈杂的大脑信号进行高效处理和模式识别,从而大幅提升脑机接口的精准度和稳定性,让设备能更准确地“理解”用户的意图。
2025年6月,马斯克发文,Neuralink利用脑机接口技术和AI技术,成功帮助一位肌萎缩侧索硬化症(俗称渐冻症)患者恢复了语言功能。
根据智药局统计,中国脑机接口公司已经达到38家,包括强脑科技、傲意AG真人官方入口科技、脑陆科技、星愿智能在内的多家公司正在推进AI与脑机接口的融合。
